设为首页
|
加入收藏
|
集团网站
站内搜索
首页
公司简介
公司荣誉
公司动态
工程案例
招标采购
招标公告
中标成交候选人公示
中标成交结果公告
联系我们
2026年3月18日 星期三
集团要闻
中国煤炭政研会会长到集团公司调研
市政协调研组深入集团公司调研
深入班前会现场 靠前督导解难题
能源集团主要领导走访慰问抚矿集团老党员与困难党员
能源集团主要领导到抚矿集团公司调研
分类错误!
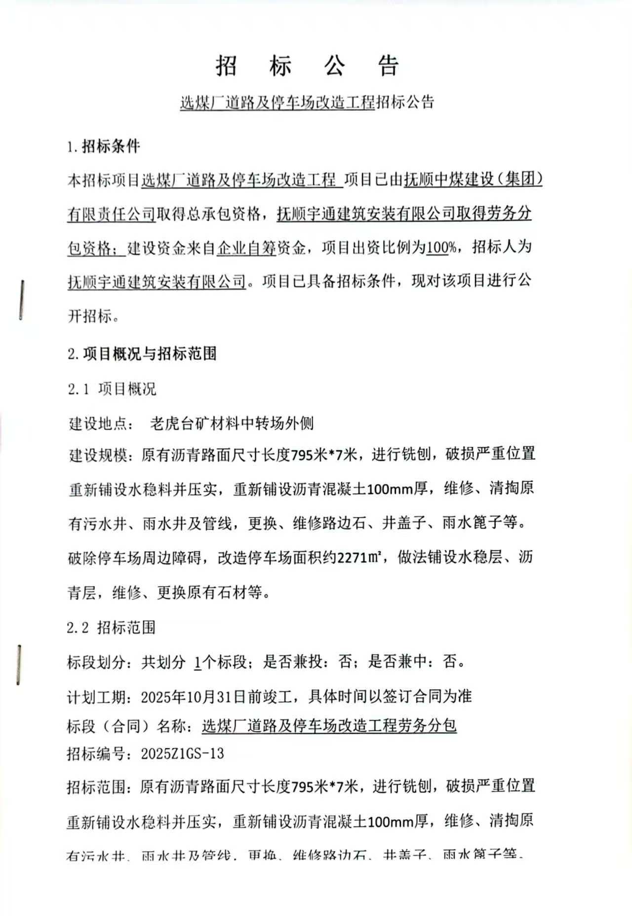
选煤厂道路及停车场改造工程(9月18日)
浏览:314次
'
时间:2025年9月18日
集团公司下属单位
政府机构
相关媒体
抚顺矿业集团有限责任公司 版权所有 Copyright @ 2019 All right Reserved 辽ICP备 28174722-1号 辽公安网备 210401374878号
抚顺市经纬网络技术开发有限公司制作与维护